prev next front |1 |2 |3 |4 |5 |6 |7 |8 |9 |10 |11 |12 |13 |14 |15 |16 |17 |18 |19 |20 |21 |22 |23 |24 |25 |26 |27 |28 |29 |30 |31 |32 |33 |34 |35 |36 |37 |38 |39 |40 |41 |42 |review

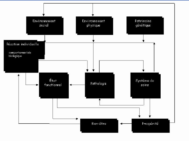
           3- Cadres conceptuels

Click for larger picture

Evans, R. G. and G. L. Stoddart (1996). Etre ou ne pas être en bonne santé : biologie et déterminants sociaux de la maladie. Montréal, Presses de l'Université de Montréal.